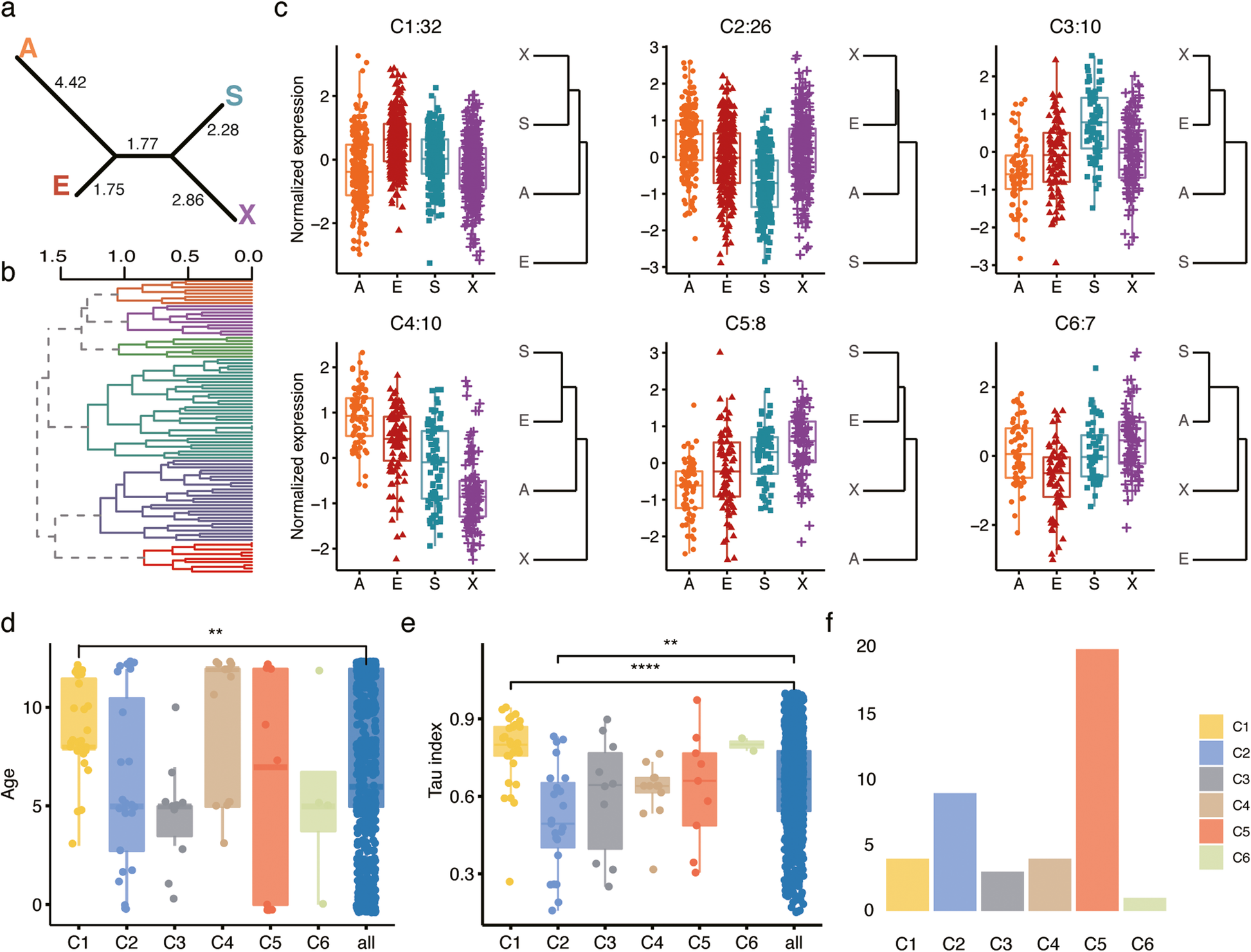
Fig. 2

Characterization of miRNAs differentially expressed among human populations. a Dendrogram based on expression levels of 93 population-associated miRNAs. The abbreviations here and in the text indicate: A – African Americans; E – European Americans; S – South Asians; X – East Asians. Numbers indicate the branch length. b Hierarchical clustering of 93 population-associated miRNAs based on correlation of their expression profiles. Colors represent six main clusters. c miRNA expression patterns in each of the six clusters. Colors represent populations. Panel titles show the cluster name and the number of miRNAs in the cluster. Y-axis indicates Z-transformed miRNA expression values. The dendrograms on the right of each panel represents the average normalized expression distances among populations based on the expression of cluster miRNAs. d Distribution of miRNA evolutionary age in the six clusters. The age scale extends from 433 Mya (age 0) to human-specific miRNA (age 12). Asterisks indicate the significance of the difference (two-sided Wilcoxon test, ** represents nominal p < 0.01). e Distribution of miRNA tissue expression index (Tau) in the six clusters. Large values represent greater expression tissue-specificity. Asterisks indicate the significance of the difference (two-sided Wilcoxon test, **** represents nominal p < 0.0001). f Number of miRNAs associated with disease in each cluster